
发布时间:2022-12-04
浏览量:16657
中央一号文件《中共中央国务院关于做好今年全面推进乡村振兴重点工作的意见》明确提出要加强县域商业体系建设,云南蔚岚信息技术有限公司依托集团强大的技术背景、行业资源、人才团队,从2015年第一批电子商务进农综合示范县项目开始,便专注于农村产品上行、县域商业流通、重点产业链服务及运营,能为客户提供县域商业建设行动、快递进村、互联网+农产品出村进城、工业消费品下乡等服务,助力县域商业双向流通协助发展。目前尊龙凯时集团已经为临沧市、文山市、水富市、蒙自市、个旧市、宣威市、 六盘水市 、麒麟区、马龙区、陆良县、永胜县、 彝良县、石屏县、广南县、丘北县等多个县(市、区)提供了县域商业建设行动服务。
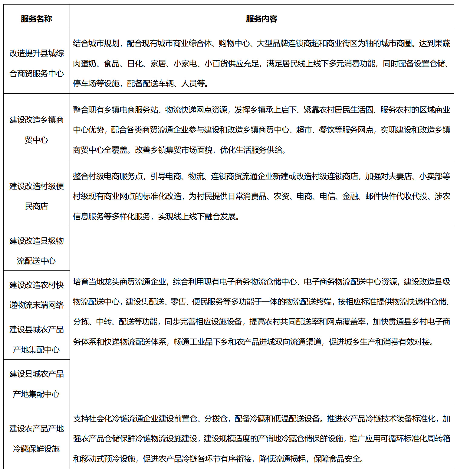
县域商业建设行动以完善县乡村商业网络体系和农村物流配送 “三点一线”为重点,加快补齐农村商业设施短板,引导商贸流通企业转型升级,推动县域商业高质量发展。完善县域统筹,以县城为中心、乡镇为重点、村为基础的农村商业体系。基本实现县城有连锁商超和快递物流配送中心、乡镇有商贸中心和物流配送站、村村有连锁便利店并通快递,农产品现代流通体系趋于完善,工业品下乡和农产品进城双向流通渠道更加畅通,农村居民收入和农村消费持续提升。
县域商业基础设施完善
蔚岚公司以人口相对聚集的乡镇为重点,升级改造商贸中心、大中型超市、集贸市场等,完善冷藏、陈列、打包、结算、食品加工等设施设备;形成县域商业新业态。支撑配合连锁商贸流通企业发展连锁经营和电子商务,拓展消费新业态新场景,打造乡镇商业集聚区。
县乡村三级物流配送体系建设
蔚岚公司在县域建设改造县级物流配送中心和乡镇快递物流站点,完善仓储、分拣、包装、装卸、运输、配送等设施,增强对乡村的辐射能力。整合县域邮政、供销、快递、商贸等物流资源,发挥连锁商贸流通企业自建物流优势,开展日用消费品、农资下乡和农产品进城等物流快递共同配送服务,降低物流成本。
县域商业流通渠道建设
蔚岚公司在县域联合大型流通企业下沉供应链,布局县域前置仓、物流仓储等设施,提供直供直销、集中采购、统一配送、库存管理等服务,让农民直购好产品、新产品。鼓励本地商贸流通企业组建联合采购平台,加大农村地区商品投放力度。发展购物、餐饮、亲子、娱乐、农资等多种业态,承接市民下乡和农民进城消费。
农产品上行体系搭建
蔚岚公司团队在县域联合商贸、快递企业围绕农村产品上行,建设分拣、预冷、初加工、配送等商品化处理设施,加强标准和品牌应用,提高农村产品商品转化率。整合现有县乡村电子商务服务网点,统筹产品开发、设计、营销、品牌等服务,拓宽农村产品上行渠道,提高农村电子商务应用水平。
提高生活服务供给质量
蔚岚公司团队在县域协助农村邮政、供销、商贸流通企业从传统批发、零售向综合性服务转变,整合购物、订餐、家政、职介、租赁、同城配送等服务,提高社区、村镇生活服务的便捷性和服务质量。引导商贸流通、电子商务、生活服务与现代农业、乡村旅游、加工制造等特色产业跨界融合,增强服务业推动生产、促进流通、扩大消费的功能。
县域商业建设行动服务内容